DSPIC30F2010 PURE SINE WAVE INVERTER
The circuit am sharing today is an inverter circuit which can also charge every inverter/solar battery with a selected charge current.
As said earlier, the inverter / circuit runs on a digital signal processing micro-controller made by micro-chip.
Today i will give the conclude part of the long waited circuit .
CIRCUIT DIAGRAM
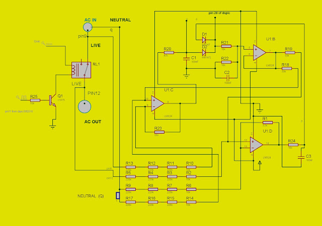
PART ONE
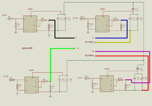
PART TWO
PART THREE
COMPLETED PART
HEX FILE
:020000003229A3
:08000800D5000308D3000A082B
:10001000D4008A01831A0D28182855088312D500A8
:10002000831653088312D300831654088312D40016
:10003000A21A212881308316920083122213C5014F
:10004000312803110B305902031D312803114808D0
:100050000319221303193128BF0022178316920AAD
:100060008312031101305902031D8128411C5528B8
:1000700007119701950196010C30970041108710E8
:1000800087154208C300C1184115C11C4111A218AF
:100090006628C70B411DA214411D6628CD034030C0
:1000A0004D024030031CCD008128071197019501B6
:1000B00096010C3097008714871141144508C3003E
:1000C000C1184115C11C4111A21C81280310C30C89
:1000D0000310C30C411D77284308CD024030031C98
:1000E000CD004D083F3C40300318D1008128430823
:1000F000CD070318DF2BFF304D02031C8128FE3093
:10010000CD00CE0107308A000027B8000310B80CDC
:100110000310380CB9000310390CBA0003103A0C64
:10012000BB0003103B0CBC0003103C0CBD000310D3
:100130003D0CBE004D09D100D1038030510203189F
:10014000BA28403051020318C12820305102031848
:10015000C828103051020318CF2808305102031864
:10016000D628043051020318DD280230510203184A
:10017000E428E8283808CE070318DF2B8030D102A6
:10018000A1283908CE070318DF2B4030D102A5285B
:100190003A08CE070318DF2B2030D102A9283B08EC
:1001A000CE070318DF2B1030D102AD283C08CE0754
:1001B0000318DF2B0830D102B1283D08CE07031801
:1001C000DF2B0430D102B5283E08CE070318DF2B01
:1001D0004118EF28071195014E089500F3280711E3
:1001E00095014E089500590803114D3C031DFA284E
:1001F0000030D900D90A03115908293C031D2029D0
:10020000411C202989309F001A30C000C00B0629EC
:100210001F15A2171F1909291E0823020318C1144C
:10022000031CC110C200C11C1B29A21C29294402A5
:10023000031CAD0B29290230AD00C209C20A2929CD
:100240008C10221F2A29BF0B2A298316920383129E
:1002500022138C10831203135308830054088A005E
:1002600055080900831603308600FF3085001030E2
:10027000870002309F0083128712071387138611AD
:100280000612861206138613A801DD0186150616CE
:100290008616061786178716FF30E1001530DF0037
:1002A000FF30E000E00B5229E10B5029FF30E10064
:1002B000DF0B502986110612861206138613871249
:1002C00087108711C00186018501D301D501B801CE
:1002D000B901BA01BB01BC01BD01BE018130A3005F
:1002E0003230C400A212A2102212C1018312950161
:1002F000C201C301FF30C7000230AD0007108710F4
:1003000007118711871207138713861106128612A9
:10031000061386130611861C8E29112ADD01071A81
:1003200095299229FE30CD00A1297930CD00A1294F
:10033000A801A9017930CD00A12906137930CD009B
:10034000A129871087110230D90006110616071758
:100350008717861206138611861383168130920042
:100360008C14831203130C309700313090009101EC
:100370008C10121412150B170B128B178714071100
:100380004114071487114115861AD729061BD7294E
:100390006922DA005A080310803C03188A2A79225D
:1003A0001E08DB005B080310803C031C962A022415
:1003B000861C212ADB290612A801A901E1210622B7
:1003C0008B298B0183129501970107130710871062
:1003D000071187110224C001D301D501B801B90169
:1003E000BA01BB01BC01BD01BE018130A3003230A6
:1003F000C400A212A2102212C10183129501C201EF
:10040000C301FF30C7000230AD000800A801871209
:100410000713871386110612861206138613061118
:1004200008003222071A152A1B2A5C0803102E3CEA
:10043000031CDD2A8B295C080310473C031CDD2AC2
:100440008B295A223222071A262A2C2A5C080310EA
:100450002E3C031CDD2AC4295C080310473C031C06
:10046000DD2AC429C001FF30C000C00B352A81300D
:100470009F001A30C000C00B3B2A1F151F193E2ACF
:100480001E08DC01DC0008003222071A482A512A23
:100490005C0803101B3C031C442A861186188B2918
:1004A00098295C080310373C031C442A86118618DF
:1004B0008B2998296430D7006430D800C830D60022
:1004C000D60B602A8618DB29D70B5E2AD80B5E2A4A
:1004D0000800C001FF30C000C00B6C2A91309F00A3
:1004E0001A30C000C00B722A1F151F19752A1E086A
:1004F0000800C0011330C000C00B7C2AA1309F004F
:10050000C0011A30C000C00B832A1F151F19862A8C
:100510001E0808006922DA005A080310803C031CF8
:10052000CF2986160713E121AD22D72979221E088B
:10053000DB005B080310803C0318D729061707135C
:10054000A818A52AA8140430A900E121AD22A90BFE
:100550009D290617A801A901D7290930E200FF301B
:10056000E100FF30E0001030DF008716E10BB62A13
:100570008618DB29FF30E100E00BB62AFF30E100EE
:10058000FF30E000DF0BB62A8712FF30E100FF30BA
:10059000E0001030DF00E10BCB2A8618DB29FF30AA
:1005A000E100E00BCB2AFF30E100FF30E000DF0B81
:1005B000CB2AE20BAF2A87120800E121871306122B
:1005C0008615861206130717AB14A414861701307C
:1005D000A000A5108316A630920083122008950073
:1005E00017129712171097101715971505309200CC
:1005F00087148715FF30A6000330A700DD14FF30F5
:10060000DE008030E500AB1CA82B861F132BA60B49
:10061000362BFF30A600A70B362B8613FF30A60023
:100620000330A700362BA60B362BFF30A600A70BF6
:10063000362B8617FF30A6000330A700362B9930E3
:100640009F009E011A30C000C00B242B1F151F19DC
:10065000272B1E0808001F23A1000310031183107D
:100660002108333C0318392BDD10452BDD182B2BCB
:10067000452BDE0B682BFF30DE00643020060319AB
:10068000452BA00A20089500682B612BE6101F233C
:10069000A1000310031183102108333C0318512BD0
:1006A000592B643020060319612BA00A20089500FD
:1006B000612B283020060319612BA0032008950028
:1006C000612B6922DA005A080310AE3C031CA82BE8
:1006D000C001FF30C000C00B6B2B81309F001A306F
:1006E000C000C00B712B1F151F19742B1E08DC01D5
:1006F000DC00071A822B7C2B5C080310353C031CA2
:10070000032B882B5C0803101B3C031C032B882B3A
:10071000AB01DD0195019701920187100711871147
:100720008613861186188B2998290615AB10861713
:100730000713950197019201871007118711682B04
:100740006922DA005A080310A03C031C682BE32A34
:10075000AB10861707138030E5001F23A10003109C
:10076000031183102108333C031CC52B6922DA00D6
:100770005A080310AA3C031CD52B6922DA005A0838
:100780000310AA3C0318CD2B682B01302006031957
:10079000B62BA00320089500B62B64302006031961
:1007A000682BA00A20089500682B0A302006031940
:1007B000682BA00320089500682BF523E12BF52377
:1007C000E12B871AE52B8716E62B8712CE0BEA2B37
:1007D0008712E92BFA30C800FA30C9004030A2195C
:1007E0000530CA00C80BF22BE12B8B138312950145
:1007F000970187018601A2010800FF30AF00AF0B0F
:10080000FF2B08007D30D000FD23D00B042C080006
:100810001E30B600FF30B500FD23B50B0C2CB60B17
:100820000A2C0800FF30E3001A24E30B142C080004
:0E083000122408008030E400E40B1C2C0800A9
:100E00005908820700340A3415341F342934343425
:100E10003E34483452345C3465346F347834813431
:100E20008A3492349B34A334AB34B234BA34C134F0
:100E3000C734CE34D434D934DF34E334E834EC343A
:100E4000F034F334F634F934FB34FC34FE34FF343C
:100E5000FF34FF34FF34FE34FC34FB34F934F63411
:100E6000F334F034EC34E834E334DF34D934D434BC
:100E7000CE34C734C134BA34B234AB34A3349B3427
:100E800092348A34813478346F3465345C3452342B
:100E900048343E34343429341F3415340A34003491
:02400E00E23F8F
:00000001FF
___________________________________________________________________
_____________________________________________________________________





Pls the hex file complete
ReplyDeleteany parts list?
ReplyDeleteAs anyone use the above hex code
ReplyDeletePlz has anyone try out the hex...is it working.??
ReplyDeletePls is the hex working?
ReplyDelete